Cookies verzekeren het goed functionneren van onze website. Door gebruik te maken van deze site, gaat u akkoord met ons gebruik van cookies.Meer informatieOK
Ontdek in deze rubriek de werking en de samenstelling van de Gemeenteraad en het College van Burgemeester en Schepenen, het hart van de directie van een gemeente. Deze zijn de instanties die de beslissingen nemen over alle materies die tot gemeentelijke bevoegdheden behoren. Het belangrijkste document is hierbij de gemeentelijke begroting. Uiteindelijk stellen we ook de politieke oriëntatienota van de huidige meerderheid voor.
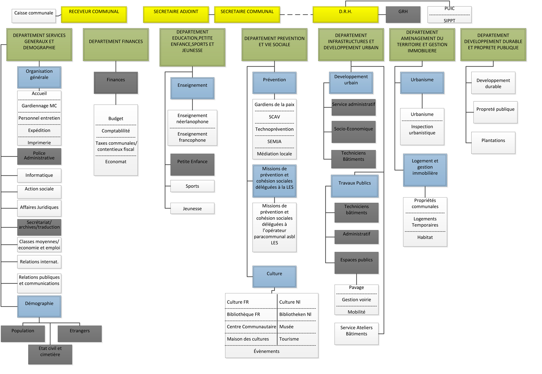
De gemeente Molenbeek telt bijna 95.000 inwoners, wat haar plaatst bij de belangrijkste plaatsen van het Koninkrijk! Om te beantwoorden aan de behoeften van haar inwoners, van alle leeftijden, biedt de gemeente hen verschillende dienstverleningen: van de opvang van jonge kinderen tot tewerkstelling, tot huisvesting, culturele activiteiten, activiteiten voor senioren. Elke dienstverlening wordt aan u voorgesteld in deze rubriek.
Sint-Jans-Molenbeek is een Brusselse gemeente waarvan de oorsprong zich in de industrialisering van de van het Brussels Gewest bevindt. De gemeente is in stappen opgebouwd en is verdeeld in het Historisch Centrum, rond het Gemeentehuis, de Maritiemwijk aan het kanaal, alsook de "nieuwe wijken" gebouwd in de jaren 60. Molenbeek beschikt over een rijkdom ... te ontdekken!
Deze rubriek bevat alle gemeentelijke publicaties zoals de Molenbeek Info, de gemeentekrant die in 38.000 exemplaren gedrukt is en uitgedeeld in alle brievenbussen. Vind ook de gemeentelijke reglementen en het jaarverslag met vermelding van de activiteiten van alle gemeentediensten.
Sint-Jans-Molenbeek biedt u talrijke communicatiemiddelen aan waarin we u alle actualiteit over onze gemeente voorstellen. Zo vinden de surfers in de facebookpagina "I like Molenbeek" foto- en videoreportages, alsook talrijke artikels betreffende het leven in onze wijken. Het portaal "cultuur 1080" is de referentie om van dichtbij op de hoogte te blijven van alle culturele evenementen die in Molenbeek plaatsvinden.